1、题目:用于哮喘治疗的孢子吸入药物递送系统
Spore-inspired inhalation drug delivery system for asthma therapy
IF:20.3
DOI:0.1016/j.bioactmat.2025.07.045
发表期刊:Bioactive Materials
发表单位:
杭州医学院(附属人民医院)浙江省人民医院急诊医学科急诊重症监护中心
浙江大学高分子科学与工程系,教育部高分子合成与官能化重点实验室
浙江省人民医院(附属人民医院)杭州医学院临床研究所
浙江中医药大学生命科学学院
杭州师范大学第二临床医学院
发表时间:2025年8月6日
文章摘要:
药物在肺部的输送效率对于针对肺部疾病的吸入疗法至关重要。然而,目前的吸入载体面临着克服肺屏障的挑战,导致输送效率不足。为了解决这一限制,作者制定了一种“孢子启发”策略。灵芝孢子(GLS)具有双重递送优势:其自然形态促进支气管-肺泡沉积,同时逃避巨噬细胞内吞作用,增强肺潴留。利用这些特征,通过精确碳化产生一种称为碳化GLS(cGLS)的仿生载体,从而保留孢子的天然形态优势,同时减少免疫反应并增加药物负载能力。随后,作者通过加载哮喘药物布地奈德(BUD)开发了孢子吸入式吸入药物递送系统BUD-cGLS,这有助于准确调节“沉积-逃逸-释放”过程。在OVA诱导的哮喘模型中,BUD-cGLS显着降低气道阻力,抑制粘蛋白分泌,减少炎性细胞因子。总体而言,这些发现凸显了这种孢子启发载体作为一种有前途的吸入平台的潜力,用于输送治疗哮喘和其他肺部疾病的药物。
部分结果展示:
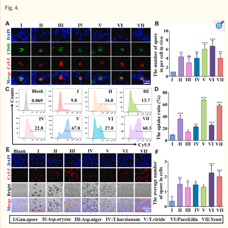
作者选取MH-S肺泡巨噬细胞作为细胞模型,将不同的Cy5.5-孢子与肺泡巨噬细胞孵育3 h。实验结果表明,不同形态的孢子具有显著不同的吞噬动力学。流式细胞术定量结果(图4C和D)表明,GLS的吞噬率仅为9.8%。然而,T.viride (67.8 %) 和酵母 (60.3 %) 高度内化。同时,通过 CLSM 检测摄取过程。图 4E 和 F 进一步表明,巨噬细胞可以有效地将不同的孢子内化到细胞质中,但孢子的其他形态导致巨噬细胞内化的孢子数量存在显着差异。巨噬细胞对 GLS 的平均摄取也远低于其他孢子。
为了评估不同物种吞噬行为的一致性,作者使用 THP-1 衍生的人巨噬细胞进行了体外摄取研究。如图S8所示:
流式细胞术分析显示,人巨噬细胞的吞噬特征与在小鼠肺泡巨噬细胞(MH-S细胞)中观察到的吞噬特征非常相似。这些发现表明,GLS的吞噬逃避能力可能主要归因于其纺锤体状几何形状,并且在物种中保留下来,从而支持作者递送平台的转化潜力。
产品:
其中MH-S细胞和THP-1细胞购自中国上海中乔新舟生物科技有限公司,公司提供的细胞支持了作者双重递送系统平台,支持了肺部疾病的吸入疗法作者制定的“孢子启发”策略。
2、题目:开发MSR1靶向糖脂平台实现精准动脉粥样硬化斑块吞噬巨噬细胞动态成像
An MSR1-Targeting Glycolipid Platform for Imaging the Changes of Phagocytic Macrophages in the Progression of Atherosclerotic Plaque
IF:19
DOI:10.1002/adfm.202516172
发表期刊:ADVANCED FUNCTIONAL MATERIALS
发表单位:复旦大学高分子工程国家重点实验室
发表时间:2025年8月29日
文章摘要:
动脉粥样硬化 (AS) 斑块的进展以吞噬巨噬细胞的主要细胞成分从髓源性巨噬细胞转变为血管平滑肌细胞 (VSMC) 源性巨噬细胞的转变为标志。识别适当的靶向标记物并对吞噬巨噬细胞(包括髓源性或 VSMC 源性巨噬细胞)的变化进行成像仍然是一个巨大的挑战。在此,作者提出巨噬细胞清除剂受体1(MSR1)作为动脉粥样硬化斑块中动态吞噬巨噬细胞变化的检测标志物。为了专注于这种巨噬细胞标记,设计了一种靶向MSR1的合成糖脂平台,称为硫酸化L-富比糖苷糖脂(SFGL)SFGL基于专门设计的具有明确结构的合成糖脂精确制备,并可进一步与有机荧光分子和无机金纳米颗粒等功能成分共组装,实现多功能性。研究揭示了zsGreen阳性(zsGreen)髓源性MSR1吞噬巨噬细胞的主要细胞成分变化+(嗨)巨噬细胞对 tdTomato 阳性 (tdTomato) VSMC 衍生的 MSR1+(嗨)VSMC 谱系追踪动脉粥样硬化小鼠 AS 进展期间的巨噬细胞。这种变化表明动脉粥样硬化斑块的进展,如使用近红外 (NIR) 成像和显微计算机断层扫描 (micro-CT) 观察到的那样。根据这些结果,SFGL凭借其卓越的靶向能力和便捷的功能化,是基础巨噬细胞追踪研究以及成像和药物递送等应用的有前途的候选者。
产品:
血管平滑肌细胞来源的巨噬细胞是主要的斑块内巨噬细胞,并促进斑块不稳定。然而,目前缺乏能够精准识别不同来源巨噬细胞的分子影像技术。中乔新舟提供的A7r5大鼠胸大动脉平滑肌细胞为模型,验证了MSR1靶向糖脂平台。
2、题目:紫杉醇衍生物的可编程纳米结构组装通过氢键工程实现可调抗癌治疗
Programmable Nanostructure Assembly of a Paclitaxel Derivative Enables Tunable Anticancer Therapy via Hydrogen Bond Engineering
IF:16
DOI:10.1021/acsnano.5c10267
发表期刊:ACS Nano
发表时间:2025年8月26日
文章摘要:
精确控制自组装药物的形态对于优化其药代动力学和治疗效果至关重要。然而,通过调整单一药物的结构来适应不同的治疗应用仍然是一个核心挑战。在这里,我们报告了一种氢键引导策略,通过引入磷酸基团来促进超分子组织,对紫杉醇衍生物PTP的形态进行编程。PTP分子通过定向氢键在水环境中自发形成纳米纤维。通过与聚乙二醇400或透明质酸的合理共组装,纳米纤维分别转化为球形纳米颗粒(PTP@PEG)或束状纤维(PTP@HA),从而实现量身定制的药理性能。PTP@PEG在静脉给药后增强体循环,减少肾脏蓄积,并提高小鼠 4T1 乳腺癌模型的抗肿瘤疗效。相比之下,PTP@HA通过腹腔注射在结直肠癌腹膜转移模型中表现出缓释和有效的治疗效果。这项工作展示了可调氢键如何实现药物组装形态的精确编程,提供了一个多功能平台来扩展单一药物在多种疾病中的治疗应用。通过氢键使用简单的赋形剂调整一种药物的纳米结构,为设计新载体提供了一种简单而有效的方法,有可能使以前受次优药代动力学或药效学特征限制的药物重新焕发活力。
部分结果展示:
PTP显示出与PTX相似的抗增殖作用。a-b:IC50四种癌细胞系(HCT116-luc、SKOV3、4T1 和 A549)。
、
建立了结直肠癌腹膜转移模型(c).裸鼠腹腔注射HCT116-Luc细胞,通过荧光成像监测肿瘤生长所得荧光素酶活性(d)
人结肠HCT116-Luc细胞模型购自中乔新舟,支持了作者验证的可调抗癌治疗。
3、题目:单细胞转录组分析表明,在 MCAO 诱导的视网膜缺血后,Hmga2 通过 PI3K/AKT 信号传导调节 Müller 细胞自噬,从而调节神经炎症和视网膜功能
Single-Cell Transcriptome Analysis Reveals That Hmga2 Regulates Neuroinflammation and Retinal Function by Modulating Müller Cell
IF:14.1
DOI:10.1002/advs.202502534
发表期刊:Advanced Science
发表单位:第四军医大学附属西京医院
发表时间:2025年8月30日
文章摘要:
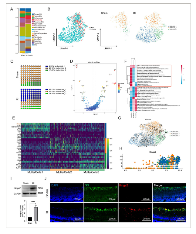
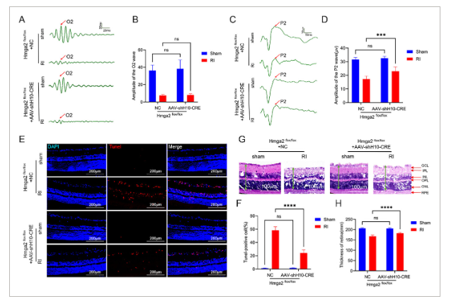
视网膜中央动脉阻塞 (CRAO) 可导致视网膜缺血 (RI),从而导致无痛性视力障碍。穆勒细胞是视网膜的主要支持神经胶质细胞,分布在其整个层中,通过调节炎症、氧化应激和 RI 后的血管生成在维持视网膜稳态方面发挥关键作用。然而,Müller细胞在大脑中动脉闭塞 (MCAO) 诱导的 RI 中的具体作用仍不清楚。在这项研究中,采用单核RNA测序来研究MCAO诱导的RI后各种视网膜细胞类型的转录变化。RI后出现了一种新型的Müller细胞亚群,其特征是高迁移率组A2基因(Hmga2)表达量最高。敲除 Hmga2 可缓解神经炎症和 RI 相关症状,可能通过与磷酸肌醇 3-激酶结合并调节 Müller 细胞自噬。基于这些发现,开发了一种使用由 Müller 细胞膜和脂质体组成的杂化纳米颗粒(称为 siRNA-Hmga2@LMM)的靶向策略,以递送针对 Hmga2 的 siRNA。体内实验表明,玻璃体内注射siRNA-Hmga2@LMM改善了RI后的视网膜功能。这些发现提供了新的机制见解,并确定了治疗 RI 的潜在靶点。
部分结果展示:
RI 后,Müller 细胞中Rimga2 表达上调。
Müller 细胞中,Hmga2 敲除可改善 RI 后的视网膜功能
原代Müller细胞购自上海中乔新舟生物技术有限公司,并在补充有10%FBS和1%青霉素-链霉素溶液的完整Müller细胞培养基中培养。一旦细胞达到稳定状态,它们就会进行OGD。此外,这些培养的原代Müller细胞作为Müller细胞膜的来源,用于后续构建纳米药物递送的杂交融合膜载体。
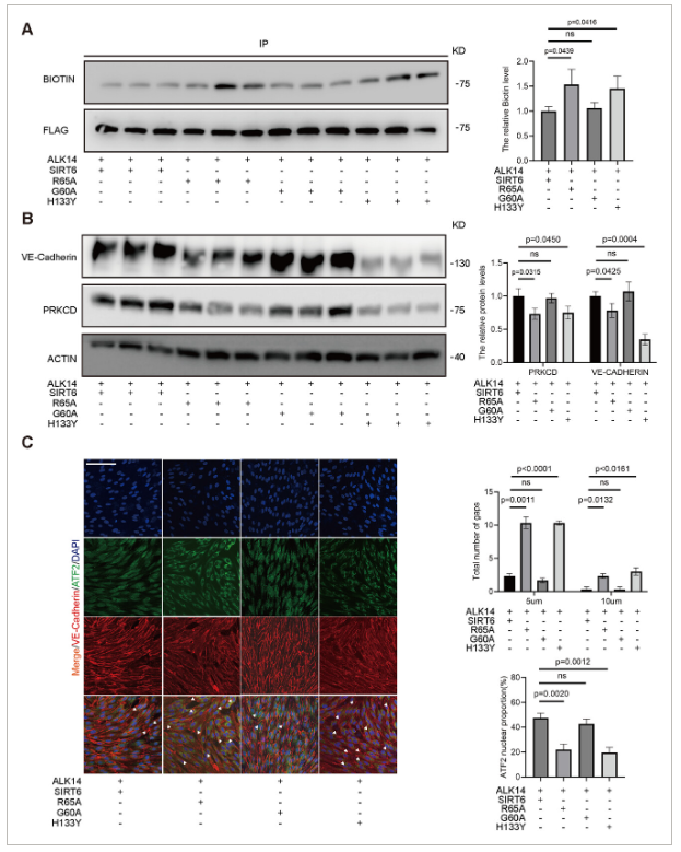
4、题目:SIRT6 赖氨酸脱肉蛳酰化 ATF2 通过调节血管内皮屏障的 PRKCD/VE-钙粘蛋白途径改善血管损伤
SIRT6 Lysine-Demyristoylates ATF2 to Ameliorate Vascular Injury via PRKCD/VE-Cadherin Pathway Regulating Vascular Endothelial Barrier
IF:14.1
DOI:10.1002/advs.202504948
发表期刊:Advanced Science
发表单位:复旦大学上海心血管病研究所中山医院
发表时间:2025年8月14日
文章摘要:
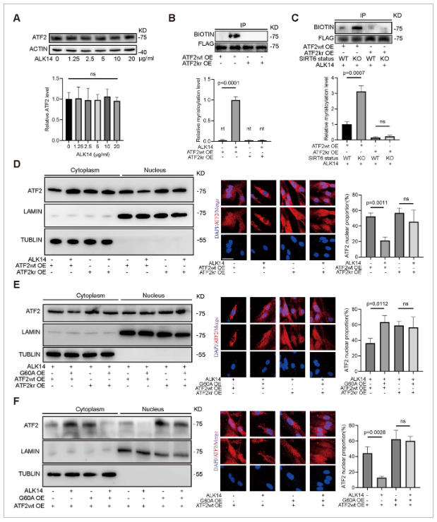
心血管疾病 (CVD) 的进展受到表观遗传机制的显着调节,特别是通过去乙醯化酶 6 (SIRT6),去乙醯化酶家族中一种关键的 NAD⁺ 依赖性脱乙酰化酶。尽管对心血管稳态至关重要,但由于检测局限性,SIRT6 介导的赖氨酸肉豆蔻酰化对 CVD 进展的影响在很大程度上仍未得到探索。本研究开发了一种创新的赖氨酸-肉豆蔻酰化肽富集技术,鉴定出肉豆蔻酰亲和力高但脱肉荳蔻酰化酶活性不足的突变体SIRT6(H133Y)。这一进步能够鉴定 15 种以前未被识别的人赖氨酸-肉豆蔻酰化蛋白。进一步研究表明,SIRT6 在 K296 处脱肉豆蛳酰化激活转录因子 2 (ATF2) 并调节其核质易位。通过4D无标记质谱和分子方法,发现ATF2的核定位减少导致蛋白激酶Cδ型(PRKCD)表达降低,建立了SIRT6/Myr-ATF2/PRKCD/VE-钙粘蛋白通路,在高肉豆蔻酸酯条件下增强内皮屏障完整性。这些发现在体外(基因过表达/敲低细胞)和体内(SIRT6敲除/双转基因小鼠)中得到验证。该研究提供了一种鉴定赖氨酸肉豆蔻酰化蛋白的新方法,并为 SIRT6 脱肉豆荳酰化生物学提供了重要的见解。调节 SIRT6 通路可能会产生增强内皮完整性和减轻 CVD 血管功能障碍的疗法,从而提供有前途的临床转化途径。
部分结果展示:
ATF2 K296位点肉豆蔻酰化的生物学功能。D-F)在SIRT6 KD HMEC细胞中进行核质分离和蛋白质印迹测定,以检测细胞质和细胞核中ATF2的水平。
ATF2/PRKCD/VE-钙粘蛋白信号通路受SIRT6脱肉蛳酰化酶活性的调控。B)分析突变质粒转染的HUVECs相对蛋白质水平 (%)。C)用SIRT6转染的HUVEC中VE-钙粘蛋白(红色)和ATF2(绿色)的免疫荧光染色分析数据。
HMEC-1 cell和HUVEC从上海中乔新舟生物科技有限公司获得。


中乔新舟|8月高分文献速递,最高影响因子20.3!
作者:上海中乔新舟生物科技有限公司 暂无发布时间 (访问量:23348)
上海中乔新舟生物科技有限公司 商家主页
地 址: 上海市宝山区长江南路180号A区401-406室
联系人: 胡经理
电 话: 18117540148
传 真: 021-56760351
Email:sales@zqxzbio.com
相关咨询
文献速递|中乔新舟®胰酶细胞消化液发表文献影响因子高达24.9! (暂无发布时间 浏览数:7241)
中乔新舟®|原代HUVEC高分文献精选,最高影响因子38.5! (暂无发布时间 浏览数:9040)
中乔新舟®|NK细胞培养试剂盒 (2025-12-04T00:00 浏览数:8981)
中乔新舟产品9月份发表文献精选, 最高影响因子38.5! (暂无发布时间 浏览数:12170)
中乔新舟HUVEC永生化细胞|文献精选,最高IF冲至19.1✅!HUVEC永生化细胞仅需2800¥💰,再送500ml完培! (暂无发布时间 浏览数:12610)
科研人万圣节不捣蛋!满赠福利陪你嗨到双十一 (暂无发布时间 浏览数:23035)
IF:15 | 中乔新舟无血清细胞冻存液文献精选(文末有免单福利哦) (暂无发布时间 浏览数:24197)
中乔新舟|8月高分文献速递,最高影响因子20.3! (暂无发布时间 浏览数:23348)
细胞培养基常见问题 (暂无发布时间 浏览数:26166)
细胞消化原理以及难消化细胞解决方案 (暂无发布时间 浏览数:27995)
